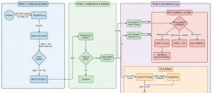
新聞 | AI IDE | 程式助理 | IDEsaster | Secure for AI
IDEsaster攻擊鏈濫用AI IDE與程式助理,恐致資料外洩與遠端程式碼執行
主流AI IDE與程式助理普遍曝露於IDEsaster攻擊鏈,超過30個漏洞可在開發者未察覺下偷走資料,甚至誘導IDE執行惡意程式碼
2025-12-09
華納兄弟探索(WBD)準備將旗下串流業務出售給Netflix,讓之前與WBD商討合併未果的派拉蒙(Paramount),決定對WBD發動惡意收購
2025-12-09
FBI警告虛擬綁架(virtual kidnapping)事件,歹徒利用AI深偽技術偽造受害者影像或聲音,假稱挾持受害者威脅親友支付贖金
2025-12-09
美國總統川普宣布將允許Nvidia出貨H200予中國及其它國家的合格客戶,商務部正在擬定相關細節
2025-12-09
新聞 | PromptPwnd | GitHub Actions | CI/CD | 提示注入
PromptPwnd提示詞注入攻擊濫用AI代理,竊取金鑰並改寫CI/CD流程
資安廠商Aikido揭露PromptPwnd漏洞,指Gemini CLI等AI代理在GitHub Actions與GitLab CI/CD處理議題(Issue)時,握有高權限金鑰恐遭提示注入竊取憑證並改寫CI流程
2025-12-08
【資安日報】12月8日,殭屍網路及中國駭客傳出已實際利用滿分資安漏洞React2Shell
繼上週AWS警告多組中國駭客開始利用React滿分漏洞CVE-2025-55182(React2Shell),威脅情報業者GreyNoise、資安業者Palo Alto Networks,以及Shadowserver基金會都針對相關威脅態勢提出警告;再者,雲端服務業者Cloudflare出現服務異常,傳出也是與緩解此漏洞有關
2025-12-08
新聞 | Django 6.0 | 背景工作框架 | CSP | Python | Web應用程式
Web開發框架Django 6.0導入背景工作框架與CSP,並縮減Python版本支援
Django 6.0加入背景工作框架與CSP支援,更新郵件與模板功能,並調整Python支援版本與舊版維護時程,引導專案升級至較新Django與Python組合
2025-12-08
新聞 | Palo Alto GlobalProtect | GlobalProtect | SonicWALL | SonicOS
Palo Alto Networks旗下SSL VPN的入口網站出現新一波大規模掃描
威脅情報業者GreyNoise警告有人大規模掃描及剌探的活動,他們先後針對Palo Alto Networks旗下的SSL VPN平臺GlobalProtect,以及SonicWall防火牆作業系統SonicOS的API,疑似預備進行後續攻擊
2025-12-08
新聞 | React | CVE-2025-55182 | React2Shell | 殭屍網路 | UNC5174 | CL-STA-1015 | 中國駭客 | KEV
多家資安業者與機構警告React2Shell已遭積極利用,全球恐有數萬臺React主機尚未修補
繼AWS警告React滿分漏洞CVE-2025-55182(React2Shell)已遭多組中國國家級駭客用於實際攻擊,威脅情報業者GreyNoise與資安業者Palo Alto Networks也發現相關漏洞利用活動
2025-12-08
新聞 | Slack | Salesforce | 阿里巴巴
Slack在臺服務將移轉至中國? Salesforce:臺灣用戶使用全球基礎設施,與阿里巴巴無關
針對外傳臺灣被畫分為中國區,並要求Slack用戶向阿里雲購買服務,才能繼續使用Slack一事,Salesforce澄清並非事實,臺灣Slack用戶使用全球基礎設施,並未涵蓋於中國區。
2025-12-08
新聞 | ChatGPT Atlas | 惡意網站
冒牌ChatGPT Atlas瀏覽器網站鎖定macOS用戶而來,意圖竊取帳密資料
研究人員發現惡意網站冒充OpenAI ChatGPT Atlas瀏覽器網站,能夠繞過端點安全防護軟體,騙取使用者密碼和憑證
2025-12-08














