
為了避免攻擊活動東窗事發,濫用合法、系統內建的公用程式,已是駭客經常會使用的策略,在今天的資安新聞裡,惡意軟體Coyote最值得留意,因為駭客運用協助身障人士的桌面應用程式自動化框架UI Automation(UIA),而相關手法,能廣泛對執行Windows XP以上電腦下手。
除此之外,濫用合法工具的情況,也發生在針對Magento、Docker的攻擊行動上,駭客以多種手法隱匿活動;駭客組織APT41、HazyBeacon濫用SharePoint主機、AWS Lambda的函數URL功能也值得留意。
【攻擊與威脅】
首度發現UI Automation遭濫用!Coyote惡意軟體瞄準民眾金融帳密下手
一般而言,駭客迴避端點電腦的防毒軟體和EDR系統,最常見的手法是濫用合法、存在已知弱點的驅動程式,從事自帶驅動程式(BYOVD)攻擊,癱瘓這些端點防護機制的運作,但近期駭客也發展出一些非典型的手法,例如:藉由特定廠牌EDR端點代理程式的本機安裝流程瑕疵,透過升級或降級作業來進行「自帶安裝程式(Bring Your Own Installer)」攻擊,現在又發展出新型態的手法,濫用作業系統內建的公用程式來達到目的。
最近資安業者Akamai揭露惡意軟體Coyote新一波攻擊行動,就是這樣的例子。此惡意軟體鎖定巴西使用者而來,目標涵蓋75家銀行及加密貨幣交易所的用戶,最特殊的地方在於,駭客濫用了微軟在Windows作業系統提供的桌面應用程式自動化框架UI Automation(UIA),而這是首度有惡意軟體攻擊運用這種公用程式的情形。
Docker、電商平臺Magento遭到鎖定,駭客運用多種隱密的手法挖礦、架設代理伺服器
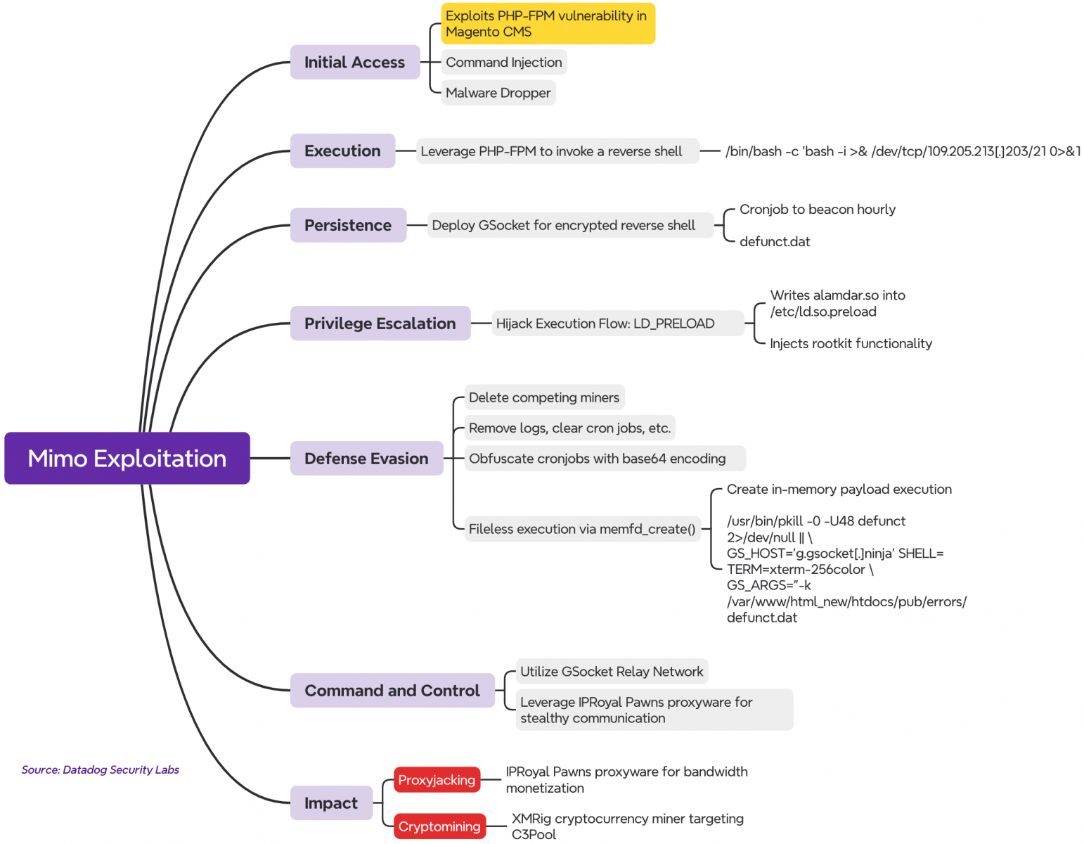
今年5月,以經濟利益為目標的駭客組織Mimo(或稱Mimo'lette)鎖定內容管理平臺Craft CMS而來,利用滿分已知漏洞CVE-2025-32432從事攻擊,於受害主機植入惡意程式載入工具Mimo Loader、挖礦軟體、代理伺服器軟體,濫用伺服器的算力及流量牟利,如今雲端安全及監控業者Datadog發現,這些駭客將攻擊目標延伸到組態不當的Docker,以及電商網站平臺Magento,而且,手法變得更加隱密。
Datadog指出,他們近日針對電商網站遭入侵的事故進行調查,這些攻擊涉及一系列工作負載(Workload)被駭,駭客利用未公布的PHP FastCGI Process Manager(PFP-FPM)資安漏洞來危害Magento,經過比對,確認攻擊者的身分是先前資安業者Sekoia揭露的Mimo。針對這樣的攻擊策略轉變,Datadog認為駭客不光只是鎖定不同目標,還有引入新的迴避偵測手法,以及在受害主機持續活動的機制,凸顯了該組織在戰術、手法、流程(TTP)出現重大變化。
中國駭客APT41鎖定非洲政府IT基礎設施而來,入侵SharePoint伺服器充當C2
上週末SharePoint零時差漏洞CVE-2025-53770(ToolShell)攻擊引起全球關注,微軟確認有三組中國駭客Linen Typhoon、Violet Typhoon、Storm-2603從事相關活動,巧合的是,資安業者卡巴斯基也發現另一起與SharePoint有關的資安事故,攻擊者的身分是惡名昭彰的中國駭客APT41。
這起事故駭客針對非洲政府的IT服務而來,他們在惡意軟體裡嵌入內部服務名稱、IP位址、代理伺服器的資料,特別的是,其中一個C2伺服器,竟是濫用受害組織基礎設施裡的SharePoint主機。
附帶一提的是,APT41如果在初步偵察後認為受害電腦對後續活動具有重要價值,他們就會試圖建置Command Shell存取管道,藉由下載惡意的HTA檔案,執行嵌入的JavaScript指令碼,於受害電腦下載惡意程式,以及後續攻擊所需的其他工具。
HazyBeacon濫用AWS Lambda隱匿活動,意圖竊取東南亞政府關稅貿易資料
有許多組織運用無伺服器(Serverless)的運算服務,部分駭客也盯上這類服務並用於攻擊行動,例如,2022年資安業者Cado Security揭露名為Denonia的惡意軟體,駭客就是針對名為AWS無伺服器服務Lambda下手,部署挖礦軟體牟利,如今又有濫用這項服務的資安事故傳出。
例如,由駭客組織CL-STA-1020發起的攻擊行動,就是這樣的例子。揭露此事的資安業者Palo Alto Networks指出,他們從2024年底追蹤這些駭客的活動,對方的攻擊目標是東南亞政府機關,目的是收集敏感資訊,特別是關於關稅與貿易爭端的資料。
在這波攻擊活動裡,駭客運用名為HazyBeacon的後門程式引起Palo Alto Networks的注意,因為該後門程式濫用AWS Lambda的函數URL功能建立C2通訊。此功能的主要用途,是讓使用者能直接透過HTTPS呼叫無伺服器運算的功能,一旦攻擊者濫用這種合法功能,就能建立具備可靠、可延伸的通道,但難以察覺相關惡意行為。
其他攻擊與威脅
◆伊朗駭客假借提供VPN應用程式,意圖散布安卓惡意軟體DCHSpy
【漏洞與修補】
Sophos本周釋出軟體更新,修補存在防火牆產品Sophos Firewall可造成遠端程式碼執行及指令注入的 5項重大及高風險漏洞,分別是:重大層級的CVE-2025-6704、CVE-2025-7624,以及中高風險的CVE-2025-7382、CVE-2024-13974和CVE-2024-13973。
其中CVE-2025-6704為存在Secure PDF eXchange(SPX)功能的任意檔案寫入漏洞。如果防火牆以高可用性(High Availability,HA)模式執行,配合啟動SPX特定配置,就可能導致前驗證(Pre-auth)遠端程式碼執行,估計影響0.05%該廠牌防火牆裝置。
CVE-2025-7624為透通模式SMTP代理伺服器的SQL注入漏洞。如果Email的隔離政策啟動,且SFOS是由21.0 GA版本升級的話,可能導致遠端程式碼執行,影響0.73%裝置。
【資安產業動態】
強化雲端組態安全,3大公有雲CIS Benchmark是資安專家推薦首選
近年臺灣企業上雲比例大幅增加,面對雲端安全管理方面的挑戰,特別是3大公有雲環境中,如何確保正確的組態設定,以及啟用關鍵的日誌記錄服務,一直是資安專家反覆強調的議題。
特別的是,企業可參考的雲端安全組態相關標準或最佳實務已有不少,CIS Benchmark是經常提及的資源之一,只是,過往少有單一針對此標準的內容探討,在今年2025臺灣雲端大會上,Google Cloud客戶解決方案架構師鄭家明進一步解析這部分內容,幫助大家掌握其重點。
CIS Benchmark是針對特定作業系統、應用程式與硬體設備而來,所制定相應的安全組態最佳實務指引,目前已推出數十種版本,涵蓋Microsoft IIS、MongoDB、NGINX、PostgreSQL等,亦包含AWS、Azure、GCP等主要雲端平臺。
其他資安產業動態
◆為保護用戶隱私,Brave加入封鎖Windows 11 Recall功能的行列
近期資安日報
【7月23日】3組中國駭客使用SharePoint零時差漏洞從事攻擊
熱門新聞
2026-02-23
2026-02-23
2026-02-20
2026-02-23
2026-02-23
2026-02-23
2026-02-23



