
iThome檔案照,攝影/洪政偉。
美國聯邦調查局(FBI)於2月19日發布警示文件,指出全美ATM吐鈔攻擊(ATM jackpotting)事件增加。FBI表示,自2020年以來共通報1,900起相關案件,光是2025這一年即超過700起,占近五年通報總數逾三成,損失金額超過2,000萬美元。
除了技術警示,美國司法部亦於去年底起訴涉及數十名被告的跨州ATM吐鈔攻擊共謀案。起訴書指出,被告被控利用惡意程式Ploutus家族攻擊美國多州ATM設備,相關指控涵蓋銀行詐欺與電腦犯罪。
FBI說明,ATM吐鈔攻擊主要透過在ATM設備上部署惡意程式,使機器在未經合法交易授權的情況下逕自出鈔。近期觀察到的案件多涉及Ploutus家族惡意程式。該惡意程式會濫用eXtensions for Financial Services(XFS)軟體層。XFS負責將ATM應用程式指令傳遞至硬體設備。正常情況下,ATM應用程式須經銀行授權後才會發出出鈔指令;若攻擊者自行向XFS發送指令,即可繞過銀行授權程序,直接控制出鈔動作。Ploutus惡意程式可在不同廠牌ATM上運作,原因在於多數ATM設備使用Windows作業系統,攻擊者僅需對程式碼做少量調整即可適用於不同設備。
在入侵方式上,FBI指出,攻擊者多先透過打開ATM面板取得實體存取權限,常見手法包括:移除ATM硬碟並連接至外部電腦寫入惡意程式,再將硬碟裝回並重新開機,或直接以預先植入惡意程式的儲存裝置替換原有硬碟。文件亦提及,攻擊過程可能涉及USB裝置插入、建立自訂服務項目,以及出現異常可執行檔等跡象。
Ploutus惡意程式已存在超過10年,在2017年與2018年間曾達到活動高峰。儘管近年較少成為資安焦點,此次通報顯示該惡意程式仍出現實際濫用跡象。過往執法單位亦曾提及,Ploutus具備自動刪除自身程式痕跡的機制,可在完成攻擊後移除相關檔案,提高事後數位鑑識與調查難度。
過往資安研究指出,ATM吐鈔攻擊大致可分為兩類管道:一類為利用遠端管理系統或相關伺服器的安全漏洞植入惡意程式,進而自遠端控制ATM吐鈔;另一類則是透過USB隨身碟等可移除媒體,將惡意程式直接植入ATM設備,後者須實際接觸現場設備才能完成部署。FBI此次揭露的多數案件,涉及實體開啟設備與本機植入惡意程式的情況。
臺灣過去亦曾發生類似事件。2016年7月,臺灣第一銀行ATM遭大規模盜領,攻擊者透過植入惡意程式遠端控制設備強制出鈔。後續調查指出,攻擊涉及入侵銀行內部網路並橫向移動至ATM系統。
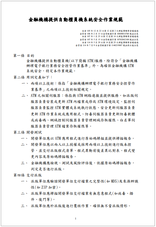
另一方面,針對ATM系統安全管理,臺灣銀行公會於2025年5月通過修正《金融機構提供自動櫃員機系統安全作業規範》,新版規範特別針對ATM作業系統原廠終止技術支援或停止提供安全更新的情況,要求金融機構評估相關資安風險,並提出補強措施或規畫汰換作業系統。這份規範並要求,在無法立即升級的情況下,應採取替代性防護機制,如採用具Virtual Patching功能的WAF或IPS,或採網段隔離機制並限制同網段主機間連線及資源存取,且應儘速完成補強措施或汰換。
熱門新聞
2025-06-02
2026-03-13
2026-03-13
2026-03-14
2026-03-12
2026-03-13
2026-03-13
2026-03-13

