
近期竄起的勒索軟體駭客組織Qilin再度引起研究人員關注,原因是這些駭客在加盟主(Affiliate)向受害組織談判的過程,新增了法律顧問的協助機制,這樣的做法前所未見,後續效應相當值得觀察。
專門針對Fortinet防火牆、Minecraft玩家的惡意軟體攻擊,也同樣值得IT人員和玩家提高警覺;此外,微軟在提供個人Windows 10用戶延伸安全更新(ESU)的做法上,出現付錢以外的機制,替許多短期內難以升級的用戶解套。
【攻擊與威脅】
勒索軟體Qilin提供加盟主法律諮詢服務,意圖向受害組織施加更多壓力
資安業者Cybereason、Qualys公布針對Qilin的長期追蹤結果,Cybereason主要指出這些駭客在其他同行面臨關閉、基礎設施遭駭、成員背叛的情況下,趁勢崛起、壯大,甚至接收部分組織的基礎設施來擴大規模;Qualys則是公布Qilin發展作案工具的演進過程,並指出這些會透過多種管道入侵受害組織。
但這兩家資安業者都提到一件事而引起大家的注意,那就是駭客為加盟主(Affiliate)提供名為「呼叫律師(Call Lawyer)」的功能,藉由在談判過程為加盟主提供法律方面的協助,從而施加法律風險的壓力,目的是增加受害組織付錢的意願,而這樣的做法,在勒索軟體網路犯罪生態圈裡,可說是首見。
呼叫律師到底有什麼功能?Cybereason指出,顧名思義,自然是Qilin的法律顧問會提供加盟主相關的法律建議,並介入雙方談判的聊天室,他們這麼做的目的,一來是讓加盟主能有更具體的法律資訊和受害組織談判贖金金額,再者就是律師出現在聊天室,本身就能對受害組織產生額外的壓力,原因是企業通常不願陷入法律訴訟,而更有機會選擇付錢了事。
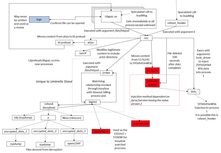
惡意軟體Umbrella Stand、Shoe Rack鎖定Fortinet防火牆而來
英國國家網路安全中心(NCSC)上週針對惡意軟體Umbrella Stand、Shoe Rack發布資安公告,它們都是專門針對特定產品線的防火牆FortiGate 100D系列而來,因此引起NCSC的注意。
針對Umbrella Stand的部分,NCSC指出它是一系列的二進位檔案工具包,攻擊者疑似利用防火牆的資安弱點滲透並進行部署,用途是建立能夠存取受害組織內部網路環境的長期管道。此惡意軟體包含遠端Shell與Beacon的功能,並透過AES加密與C2之間的連線。
另一個惡意程式Shoe Rack為後利用工具,攻擊者可藉由遠端Shell或TCP隧道存取受害設備並使用。此惡意程式使用DNS-over-HTTPS(DOH)與C2建立連線來隱匿蹤跡,但由於不尋常地使用SSH通訊協定,使得防守方有機會發現相關活動。此惡意程式以Go語言開發,一旦執行,就會透過寫死的C2網址連向指定的SSH主機。
Minecraft遊戲玩家遭到鎖定,駭客假借提供修改工具竊取帳密資料
駭客鎖定遊戲玩家的情況不時有事故傳出,最近有一起專門針對知名遊戲Minecraft玩家的攻擊行動,引起研究人員高度關注。
資安業者Check Point揭露專門鎖定Minecraft玩家的多階段攻擊行動,駭客使用名為Stargazers Ghost Network惡意軟體分派服務(Distribution as a Service,DaaS),假借Oringo和Taunahi等Minecraft修改模組(Mod)散布惡意軟體,從而竊取電腦機敏資料。
特別的是,駭客的第一階段惡意程式下載工具與第二階段的竊資軟體存在共通點,它們都是以Java打造而成,而且必須倚賴受害電腦的Minecraft遊戲主程式才能運作。第三與最終階段的惡意程式皆為.NET竊資軟體,原因是駭客開發了額外的功能。
流量導向系統HelloTDS散布假圖靈驗證程式,感染數百萬裝置
Gen Digital安全研究人員發現駭客利用名為HelloTDS的流量導向系統(Traffic Direction System,TDS)散布假CAPTCHA等惡意程式,已感染430萬臺用戶裝置。
近來發生數波FakeCaptcha變種攻擊,曾在2024年秋天肆虐,駭客使用假的網站圖靈驗證機制騙取造訪用戶點擊,並在受害者電腦植入LummaC2等惡意程式。研究人員相信這幾波變種攻擊背後,都來自一個由駭客控制的流量導向系統(Traffic Direction System,TDS)網路,並將之稱為HelloTDS,能辨識用戶裝置和網路資訊,藉此決定下載竊密、竊財或其他目的的惡意程式。
HelloTDS至少在今年4、5月開始就感染了超過430萬用戶。以絕對值而言,受害者以美、巴西、印度和西歐最多,但考量人口及受害者比例,相對風險以巴爾幹半島、及盧安達、埃及、坦尚尼亞和肯亞等非洲國家最高。
其他攻擊與威脅
◆逾70臺Exchange Server遭鎖定,駭客企圖挖掘帳密資料
◆SonicWall警告駭客散布木馬化的SSL VPN用戶端程式,用戶帳號恐遭挾持
◆濫用組態不當的Docker API挖礦再度出現,這次駭客透過洋蔥網路得逞
◆惡意軟體Mocha Manakin透過Click網釣散布,目的是於受害電腦部署NodelnitRAT
【資安產業動態】
微軟新增Windows 10用戶兩種取得延伸安全更新的方案、開放企業訂閱
Windows 10將在今年10月終止技術支援,但仍有許多用戶不打算升級Windows 11,而是希望為Windows 10「續命」,因此,微軟罕見在去年宣布,過往只提供企業用戶的付費延伸安全更新(Extended Security Updates,ESU),個人用戶也能以30美元的代價得到1年份的Windows 10更新,如今微軟宣布新增方案,讓Windows10個人用戶以Microsoft Rewards點數、或是啟用雲端備份Windows設定換取ESU,透過這兩種方法,用戶就能在無須付費的情況下獲得ESU更新。
附帶一提的是,微軟也正式開放企業用戶購買Windows 10的ESU,最長提供3年更新,本方案依PC臺數計價,第一年每臺61美元,第二年122美元,第三年244美元。
近期資安日報
【6月24日】中國駭客利用ORB網路LapDogs發動網攻,臺灣是主要目標之一
熱門新聞
2026-03-06
2026-03-02
2026-03-02
2026-03-04
2026-03-05
2026-03-02
2026-03-02



