
疫情趨緩後全球各地出現報復性旅遊風潮,駭客也針對旅館及訂房網站發動攻擊,過往大部分事故是發生在國外旅館,最近臺灣有旅館也傳出相關事故。
根據國內各家媒體的報導,圓山大飯店於農曆新年期間資訊系統遭到入侵,部分顧客的資料可能遭到竊取及外流。該飯店於2月20日發布公告指出,他們於2月17日上午發現資訊系統異常,疑似遭到駭客入侵,21日再度發聲明證實是網路攻擊,並指出部分系統遭非法存取,部分客戶的資料可能遭竊或外流,實際受影響的範圍,仍有待最終鑑識結果確認。
圓山大飯店也說明事件發生之後的處理過程,例如,察覺異常後,業者隨即啟動最高等級的資安應變機制,切斷相關系統連線,並進行全面鑑識調查與風險清查等措施,也通報主管機關,請法務部調查局協助調查。
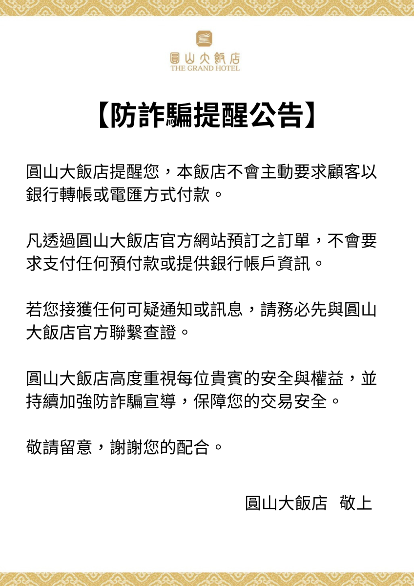
值得留意的是,圓山大飯店最早於2月17日發出防詐騙公告,很可能與本事故有關。他們表示,不會主動要求顧客以銀行轉帳或電匯方式付款,若是接獲可疑通知或是訊息,務必與該飯店聯繫查證。
熱門新聞
2026-03-02
2026-03-02
2026-03-02
2026-03-02
2026-03-04
2026-03-03
2026-03-02
Advertisement

