
一般來說,殭屍網路鎖定的標的,多半是企業組織的邊緣裝置,也有針對家用物聯網裝置的情況,但如今有瞄準海上環境的攻擊行動出現。
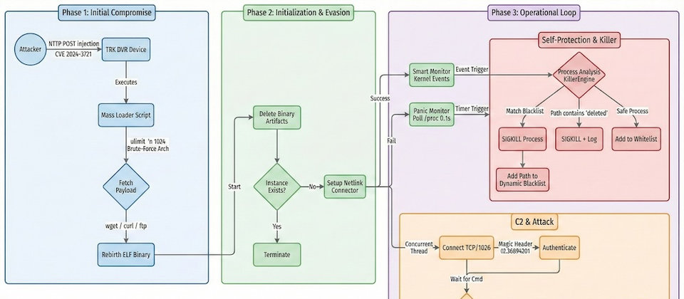
資安業者Cydome發現Mirai變種Broadside,駭客專門針對海運的物流產業而來,鎖定該產業廣泛運用的TBK DVR設備,利用已知漏洞CVE-2024-3721(CVSS風險評為6.3分)作為主要滲透的管道。由於這些業者往往會利用DVR監控船隻各個區域,若是這些裝置遭到入侵而影響運作,有可能讓船上的成員無法掌握船隻的安全。再者,殭屍網路會占用衛星通訊網路的頻寬發動DDoS攻擊,使得船隻的網路通訊上行線路完全被占據而影響通訊能力。另一方面,有許多舊型船隻的DVR能存取關鍵的操作科技(OT)網路,使得攻擊者能將這種設備作為橫向移動的據點。
有別於其他的Mirai殭屍網路病毒,Broadside使用專屬的C2通訊協定、獨特的魔術標頭(Magic Header)簽章,以及名為「法官、陪審團,以及執行者」模組,以免其他駭客來搶地盤。再者,Broadside濫用Netlink核心Socket通訊機制,以事件導向的方式隱密地監控處理程序,並部署多型態(polymorphism)有效酬載來迴避靜態偵測。
究竟Broadside如何入侵DVR裝置?攻擊者發出HTTP POST請求,於/device.rsp端點利用CVE-2024-3721,從而達到遠端注入命令的目的。此殭屍網路病毒的主要功能,就是綁架裝置進行高速率的UDP洪水攻擊,同時最多可開啟32個UDP Socket連線,而執行的過程裡,該病毒還會存取/etc/passwd及/etc/shadow,目的是找出所有的本機帳號,然後進行權限提升相關的身分驗證。
入侵船隻的監視器或特定基礎設施,也曾被用於軍事行動。Amazon上個月揭露伊朗駭客Imperial Kitten配合軍事行動的網路攻擊,駭客入侵了船艦的監視鏡頭,從而掌握了即時畫面的情報,後續進一步對特定船隻的自動識別系統(Automatic Identification System,AIS)下手,數日後胡塞武裝部隊就對該船隻發射飛彈。
熱門新聞
2026-03-13
2025-06-02
2026-03-14
2026-03-13
2026-03-13
2026-03-13
2025-04-15
2026-03-16