
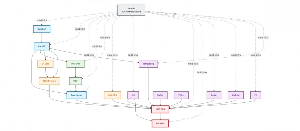
微軟在.NET 10正式版中導入新的統一建置架構(Unified Build),重整產品建置與發行流程,讓版本更新與安全修補的速度與可預測性大幅提升。官方提到,這項改造是.NET團隊近4年投入基礎建置工作的成果,結合原先Linux原始碼建置經驗,目標是簡化多儲存庫開發造成的建置延遲與維護負擔。
過去.NET的開發分散在多個儲存庫,執行環境(Runtime)、ASP.NET Core、SDK與WindowsDesktop等元件各自獨立。分散架構雖有利於社群開發,但在多版本維護與安全修補時卻導致流程複雜,要確保所有元件版本一致,團隊需多次重建、審查與驗證,往往耗時數十小時甚至數天。根據微軟資料,.NET 8的Runtime建置歷程中,約有40%時間其實花在排程、等待與重複操作等非產出步驟上。
統一建置架構採用虛擬單一儲存庫(Virtual Monolithic Repository,VMR)技術,將原本分散的程式碼整合為統一原始碼版面(Source Layout)。開發者仍可在各自儲存庫作業,但正式建置只依VMR內容進行,確保所有版本源自單一提交點,該方法不僅減少協調與相依項目更新的時間,也提升整體一致性。
統一建置架構改採垂直建置(Vertical Build)概念,每個垂直建置負責特定平臺與堆疊,像是Windows x64或Linux Arm64,能以單一命令在單機完成,如此降低跨平臺相依性,使建置流程更單純。部分跨平臺元件仍需額外建置階段處理,但整體效率已大幅改善。
Linux發行版維護者可透過原始碼建置機制離線重建.NET,以符合授權與可追溯的要求,而統一建置架構則把這種以單一來源為中心、偏垂直的建置模式,從過去主要用於Linux發行版的原始碼建置,推廣到微軟官方.NET的整體產品建置流程。同時,.NET團隊引入僅供參考的套件(Reference-only)套件,用來提供編譯時所需的API介面,取代過去那些僅需提供編譯介面而不必真正建出實作的舊版相依套件,進一步降低歷史相依性的維護成本。
統一建置架構將完整建置時間壓縮至7小時內,未簽章版本甚至可在4小時完成,也就是說,開發團隊每天能生成多個可驗證版本,大幅縮短修補與驗證周期,相較過去動輒超過一天的分散式建置,現在的流程更有彈性。
新架構允許針對完整產品執行情境測試,而非僅限於單一儲存庫,因此能早發現跨堆疊相容性問題,減少在版本凍結階段(RTM Build)的回溯修正。微軟表示,這種整體驗證方式有助於確保.NET版本間的穩定性與可靠性。
熱門新聞
2026-03-06
2026-03-02
2026-03-02
2026-03-06
2026-03-04
2026-03-06
2026-03-05