
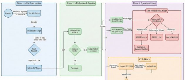
資安業者Cydome揭露新型態殭屍網路Broadside,專門針對海上物流船隻常見的TBK DVR系統下手,利用CVE-2024-3721作為初始入侵管道,由於這些企業與船隻往往缺乏資安防護,攻擊者可能已長期活動達數個月
新聞 | PHP 8.5 | URI擴充套件 | Pipe運算子
PHP 8.5正式版推出,標準化URL處理並新增Pipe語法簡化程式碼
2025-11-21
新聞 | google | Nano Banana Pro | Gemini 3 Pro Image
Nano Banana Pro問世,大幅改善文字渲染並具備推理能力
2025-11-21
新聞 | Blender 5.0 | HDR | 色彩管理 | 3D算繪 | 影像後製
Blender 5.0引進新HDR與光影運算,3D畫面更接近真實拍攝
2025-11-21
新聞 | Azure | HorizonDB | PostgreSQL | 微軟 | Ignite 2025 | 雲端資料庫
微軟發表相容PostgreSQL的Azure HorizonDB,支援大型工作負載並內建AI功能
2025-11-21
【資安日報】11月20日,華碩路由器成ORB網路的綁架目標,臺灣是主要目標
2025-11-20
新聞 | GenUI SDK | Flutter 生成式UI | LLM
GenUI SDK讓Flutter把對話轉成可操作UI,以LLM動態生成介面
2025-11-20
新聞 | OpenAI | GPT-5.1-Codex-Max
OpenAI發表可持續執行逾24小時任務的GPT-5.1-Codex-Max
2025-11-20
新聞 | 7-Zip | NHS | CVE-2025-11001
英國針對7-Zip用戶警告,駭客積極利用符號連結漏洞從事活動
2025-11-20
新聞 | npm | Tea加密貨幣 | Token Farming | IndonesianFoods
NPM蠕蟲套件規模擴大,攻擊者產生逾15萬套件,目的是牟取加密貨幣換取經濟利益
2025-11-20











